5.3.3 BLE ANCS Application
This section explains how to enable BLE ANCS (Apple Notification Center Service) profile on the PIC32-BZ6 Curiosity Board using MCC. In this application example ANCS client is implemented.
Users can choose to either run the precompiled Application Example hex file provided on the PIC32-BZ6 Curiosity Board or follow the steps to develop the application from scratch.
It is recommended to follow the examples in sequence to understand the basic concepts before progressing to the advanced topics.
Recommended Readings
-
Getting Started with Application Building Blocks – See Building Block Examples from Related Links.
-
Getting Started with Peripheral Building Blocks – See Peripheral Devices from Related Links.
-
FreeRTOS and BLE Stack Setup – See Peripheral - FreeRTOS BLE Stack and App Initialize from Related Links.
-
BLE Software Specification – See MPLAB® Harmony Wireless BLE in Reference Documentation from Related Links.
Hardware Requirement
| S. No. | Tool | Quantity |
|---|---|---|
| 1 | PIC32-BZ6 Curiosity Board | 1 |
| 2 | Micro USB cable | 1 |
| 3 | iPhone | 1 |
SDK Setup
Refer to Getting Started with Software Development from Related Links.
Software
To install Tera Term tool, refer to the Tera Term web page in Reference Documentation from Related Links.
Smartphone App
None
Programming the Precompiled Hex File or Application Example
Using MPLAB® X IPE:
- Import and program the
precompiled hex file:
<Discover Path>\wireless_apps_pic32_bz6\apps\ble\advanced_applications\ble_ancs_app\precompiled_hex\ble_ancs_app.X.production.signed.hex. - For detailed steps, refer to Programming a Device in MPLAB® IPE in Reference Documentation from Related Links.Note: Ensure to choose the correct Device and Tool information.
Using MPLAB® X IDE:
-
Perform the following the steps mentioned in Running a Precompiled Example. For more information, refer to Running a Precompiled Application Example from Related Links.
- Open and program the application
example
ble_ancs_app.Xlocated in<Discover Path>\wireless_apps_pic32_bz6\apps\ble\advanced_applications\ble_ancs_app\firmware. - For more details on how to find the Discover path, refer to Download Application Example from Discover in Running a Precompiled Application Example from Related Links.
Demo Description
This application demonstrates on how to simulate an ANCS client on the curiosity board . The on-board user USR BTN1, LEDs and UART are used as user interface during the demo.
- UART Settings
- Baud Rate/Speed – 115200 bps
- Parity – None
- Data Bits – 8
- Stop Bits – 1
- Flow Control – None
- Character Encoding: UTF-8
- USR BTN1 Behavior
- Press: Press the button for less than 500 ms
- Long press: Press the button for more than 500 ms
- Double-click: Click the button twice in 500 ms
- LED Behavior
- All LEDs are OFF
- Green LED flashes one time every 3 seconds
- Green LED flashes two times every 3 seconds
- Green LED flashes two times every 1.5 seconds
Testing
- Connect the PIC32-BZ6 Curiosity Board to PC, program the
precompiled
.hexfile or application example as mentioned. - Open TeraTerm and configure
as mentioned below:Terminal Settings
- Baud Rate/Speed – 115200 bps
- Parity – None
- Data Bits – 8
- Stop Bits – 1
- Flow Control – None
- Reset the board. After reset, the device will be advertising device name “M-dev”.
- On the iPhone, remove “M-dev” if it was previously paired.
- Clear all notifications on the iPhone and it will display “No Older Nofitifcation”.
- Connect USB cable to the curiosity board from the computer.
- On the iPhone, open Settings>Bluetooth and click M-dev to connect to and pair with curiosity board.
- Open Calendar App on phone and set an event that will alert 2 minutes later.
- The notification of the event
pops out when time is up.
Figure 5-188. Notification Event - The below texts will be
printed on Tera Term:
BLE_ANCS_EVT_NTFY_ADDED_IND- connHandle: 0x0071
- NotificationUID: 0x00000000
- EventFlags
- -silent: 0
- -important: 0
- -preExisting: 0
- -positiveAction: 0
- -negativeAction: 1
- CategoryID: 0x05
- CategoryCount: 0x01
- -> Press USR BTN1 to Get Notification Attributes
- On the curiosity board, press USR BTN1 as the printed texts instruct.
- The below texts will be
printed on Tera Term:
BLE_ANCS_EVT_NTFY_ATTR_IND- connHandle: 0x0071
- NotificationUID: 0x00000000
- bitmask
- appId: com.apple.mobilecal
- title: Gggg
- subtitle
- msg: Today at 17:04
- msgSize: 14
- date: 20230721T170400
- positiveAction
- negativeAction: Clear
- -> Press USR BTN1 to Get App Attributes
- On the curiosity board, press USR BTN1 as the printed texts instruct.
- The below texts will be
printed on Tera Term:
BLE_ANCS_EVT_APP_ATTR_IND- connHandle: 0x0071
- appId: com.apple.mobilecal
- displayName: Calendar
- -> Double-click USR Button 2: Clear
- On the curiosity board, double-click USR BTN1 as the printed texts instruct.
- The below texts will be
printed on Tera Term:
BLE_ANCS_EVT_NTFY_REMOVED_IND- connHandle: 0x0071
- NotificationUID: 0x00000001
- EventFlags
- -silent: 0
- -important: 0
- -preExisting: 0
- -positiveAction: 0
- -negativeAction: 1
- CategoryID: 0x05
- CategoryCount: 0x00
- Reset the board and the
iphone will automatically link back.Note:
The NotificationUID (Notification Unique Identifier) you see in your output is increasing because each new notification generated by the iOS device is assigned a unique by the Apple Notification Center Service (ANCS).
Developing the Application from Scratch using MCC
- Create a new harmony project. For more details, see Creating a New MCC Harmony Project from Related Links.
- Import component configuration –
This step helps users setup the basic components and configuration required to
develop this application. The imported file is of format
.mc4and is located in the path<Discover Path>\wireless_apps_pic32_bz6\apps\ble\advanced_applications\ble_ancs_app\firmware\ble_ancs_app.X. - Accept dependencies or satisfiers when prompted.
- Verify if the project graph
window has all the expected configuration.
Figure 5-189. Project Graph
Verify MCC Component Settings
- Select Apple Notification
Center Service Profile component in project graph.
-
Enable ANCS Client Role.
Figure 5-190. ANCS Configuration
-
- Select BLE Stack component
in project graph, and configure as mentioned below:
- GAP(Generic Access
Profile) Settings:
- Set Device Name to M-dev
- Include <<Flag>> type of Advertising Data (AD)
- Include <<Local Name>> AD
- Include 128bit
UUID of the ANCS in advertising Data so that iphone will list
the M-dev in its Bluetooth page of Setting App. The ANCS UUID is
7905F431-B5CE-4E99-A40F-4B1E122D00D0 that will be encoded into
<<Service UUID>>/0x15 type of AD
0x11: the AD length indicating how many bytes are appendixed
0x15: the value of <<Service UUID>> type
D0002D121E4B0FA4994ECEB531F40579: the ANCS UUID in little endian
1115D0002D121E4B0FA4994ECEB531F40579 - Enable “Peripheral”
Figure 5-191. BLE Stack Configuration
- GAP(Generic Access
Profile) Settings:
Generate Code
For more details on code generation, refer to MPLAB Code Configurator (MCC) Code Generation from Related Links.
Files and Routines Automatically generated by the MCC
After generating the program source from MCC interface by clicking Generate Code, the BLE configuration can be found in the following project directories
Initialization routines for OSAL, RF System, and BLE System are auto-generated by the MCC. See OSAL Libraries Help in Reference Documentation from Related Links. Initialization routine executed during program initialization can be found in the project file.
initialization.cThe BLE stack initialization routine executed during Application Initialization can be found in project files. This initialization routine is automatically generated by the MCC. This call initializes and configures the GAP, GATT, SMP, L2CAP and BLE middleware layers.
app.c| Source Files | Usage |
|---|---|
app.c | Application State machine, includes calls for Initialization of all BLE stack (GAP,GATT, SMP, L2CAP) related component configurations |
app_ble.c | Source code for the BLE stack related component configurations,
code related to function calls from app.c |
app_ble_handler.c | All GAP, GATT, SMP and L2CAP event handlers |
src\app_ble\app_ancs_handler.c | Handle ANCS client event from application level |
src\config\default\ble\profile_ble\ble_ancs\ble_ancs.c | Handle ANCS client event from profile level |
app.c is autogenerated and has a state
machine based Application code sample. Users can use this template to develop their
application.Header Files
ble_gap.hThis header file contains BLE GAP functions and is automatically included in theapp.cfile
Function Calls
MCC generates and adds the code to initialize the BLE Stack GAP, GATT, L2CAP and SMP
in APP_BleStackInit() function
-
APP_BleStackInit()is the API that will be called inside the Applications Initial State --APP_STATE_INITinapp.c
User Application Development
Include
- Include the user action. For more information, refer to User Action from Related Links.
definitions.hin all the files where UART will be used to print debug information
definitions.h
is not specific to UART peripheral, instead it must be included in all application
source files where peripheral functionality will be exercised.Configure the Advertisement
APP_BleConfigBasic( )
static void APP_BleConfigBasic(void)
{
int8_t connTxPower;
int8_t advTxPower;
BLE_GAP_AdvParams_T advParam;
uint8_t advData[]=CONFIG_BLE_GAP_ADV_DATA;
BLE_GAP_AdvDataParams_T appAdvData;
uint8_t scanRspData[]=CONFIG_BLE_GAP_SCAN_RSP_DATA;
BLE_GAP_AdvDataParams_T appScanRspData;//Windows/ Android/ iOS support the reconnection using ADV_IND. So using ADV_IND for pairing and reconnection.
advParam.type = BLE_GAP_ADV_TYPE_ADV_IND; /* Advertising Type */
advParam.advChannelMap = BLE_GAP_ADV_CHANNEL_ALL; /* Advertising Channel Map */
if (g_pairedDevInfo.bPaired)//Paired already
{
advParam.filterPolicy = BLE_GAP_ADV_FILTER_SCAN_CONNECT; /* Advertising Filter Policy */
}
else
{
advParam.filterPolicy = BLE_GAP_ADV_FILTER_DEFAULT; /* Advertising Filter Policy */
}
BLE_GAP_SetAdvParams(&advParam);APP_EnableAdv(bPaired ?
APP_ADV_TYPE_ADV_DIRECT:
APP_ADV_TYPE_ADV);
Custom function EnableAdvDirect() is called during the
Applications initialization - APP_STATE_INIT in
app.c.
app.cBLE_GAP_SetAdvEnable( ) to
start or stop advertising. Initialize ANCS Client
ANCS Client
functionality initialization is done in APP_BleStackInitAdvance(
)
BLE_ANCS_Init( ) requests the Device Discovery
(DD) middleware to explore the ANCS service of the connecting peer
device.
APP_AncsEvtHandler( ) is registered to handle the
ANCS event from application level that will not handle the ANCS profile.
BLE_ANCS_Init();
BLE_ANCS_EventRegister(APP_AncsEvtHandler);
Implement ANCS Profile
ble_ancs.c. BLE_ANCS_BleEventHandler( ) will
handle all ANCS
events.void BLE_ANCS_BleEventHandler(STACK_Event_T *p_stackEvent)
{
switch (p_stackEvent->groupId)
{
case STACK_GRP_BLE_GAP:
ble_ancs_GapEventProcess((BLE_GAP_Event_T *)p_stackEvent->p_event);
break;
case STACK_GRP_GATT:
ble_ancs_GattEventProcess((GATT_Event_T *)p_stackEvent->p_event);
break;
default:
break;
}
}Firmware FSM (Finite State Machine)
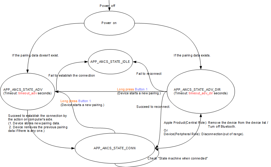
This application firmware implements an ANCS client on the curiosity board:
APP_ANCS_STATE_IDLE: This application stays in the Idle mode.APP_ANCS_STATE_ADV: The application is waiting for pairing fortimeout_advseconds.APP_ANCS_STATE_ADV_DIR: The application is waiting for reconnection fortimeout_adv_dirseconds.APP_ANCS_STATE_CONN: The application is ready for sending commands/receiving notifications.Figure 5-197. Finite State Machine 
Table 5-39. Time Out Parameters Variable Value Description timeout_adv60s The timeout of advertising timeout_adv_dir30s The timeout of directed advertising Table 5-40. LED vs. State Firmware State LED behavior APP_ANCS_STATE_IDLEAll LEDs are OFF APP_ANCS_STATE_ADVBlue LED flashes one time every 3 seconds. (ON: 50 ms, OFF: 2950 ms) APP_ANCS_STATE_ADV_DIRBlue LED flashes two time every 3 seconds. (ON: 50 ms, OFF: 50 ms) APP_ANCS_STATE_CONNBlue LED flashes two times every 1.5 seconds. (ON: 50 ms, OFF: 150 ms)
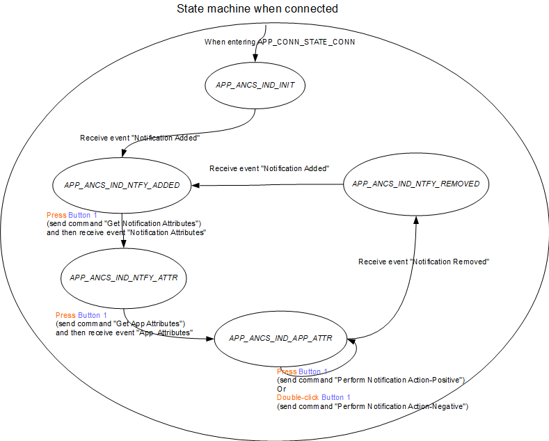
FSM of the Connection State
State machine when connected:
APP_ANCS_IND_INIT: The application enters this state when connected.APP_ANCS_IND_NTFY_ADDED: The application received the event "Notification Added" and is waiting for a button-pressing to send the command "Get Notification Attributes".APP_ANCS_IND_NTFY_ATTR: The application received the data related to "Notification Attributes" and is waiting for a button-pressing to send the command "Get App Attributes".APP_ANCS_IND_APP_ATTR: The application received the data related to "App Attributes" and is waiting for a button action to send the command "Perform Notification Action-Positive"/"Perform Notification Action-Negative".APP_ANCS_IND_NTFY_REMOVED: The application received the event "Notification Removed" and is waiting for another event "Notification Added".

References
Refer Apple Notification Center Service (ANCS) Specification in Reference Documentation from Related Links.
