5.2 Check Status Byte
The bootloader will verify program status through a predefined byte value, also known as a State Flag or Status Byte.
Overview
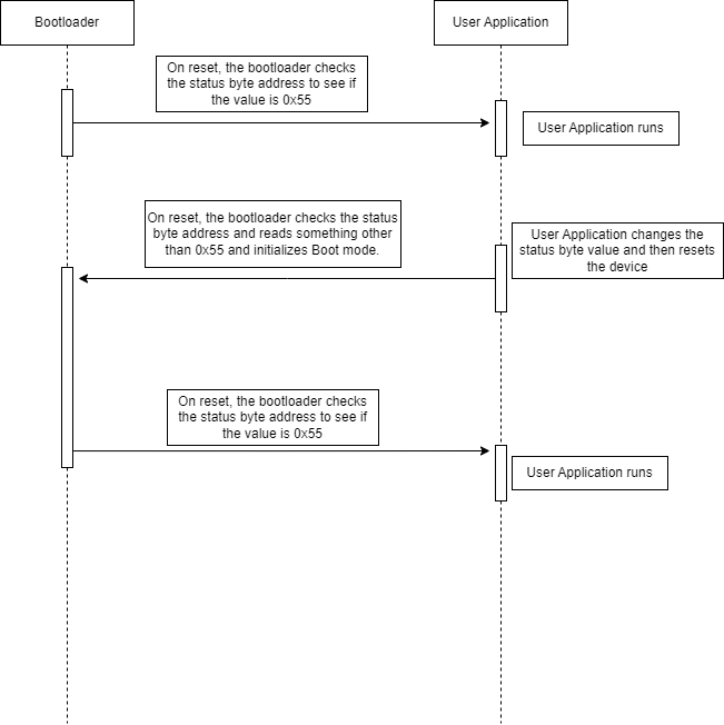
In the Check Reset Byte verification method, also known as a Check State Flag verification, the bootloader will verify that the application image space was programmed successfully by checking for a preconfigured byte value at a preconfigured memory location that both the application and the bootloader have access to. This does not check the validity of the application image data, it only checks to see if the State Flag value has been set to the predefined “valid application” byte value.
Verification Flow
The Check Reset Byte verification follows a relatively similar program flow as Check Reset Vector. The main difference is that instead of checking the Reset Vector for “non-blank” data, one specific byte in the Reset Vector will be checked for a value that either indicates “valid application” or “bootloader needed”. These status value are known by both the bootloader and the host application to communicate the state of the end application across the entire ecosystem. This method is unable to perform integrity or authenticity checks.
