3.1.4 Add-On Board Supplies
The SAM9X75-Curiosity board embeds one extra DC/DC converter to supply interfaces such as the Gigabit Ethernet interface and the Wireless M.2 interface.
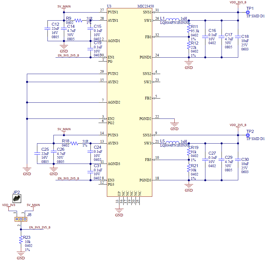
The extra power supply source embedded in the SAM9X75-Curiosity board generates a 3.3V supply dedicated for both the Gigabit Ethernet and the Wireless M.2 interfaces, and a 2.5V supply dedicated only for the Gigabit Ethernet interface. The feature is ensured by a MIC23450 DC/DC converter delivering up to 2A.
The following figure shows the extra 3.3V and 2.5V power supply schematics.
