The board features the following reset sources for the MPU:
Power-on Reset from the power management unit
MCP16502
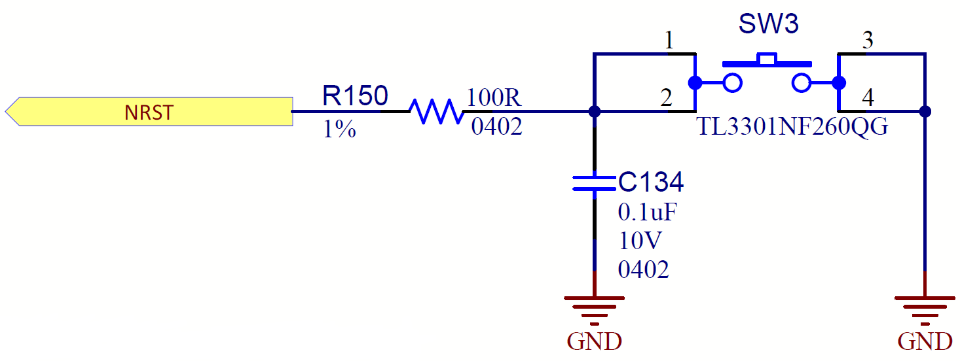
User push button reset
External JTAG
The following figure shows the user push button reset.Figure 3-12. User Push Button Reset
The online versions of the documents are provided as a courtesy. Verify all content and data in the device’s PDF documentation found on the device product page.