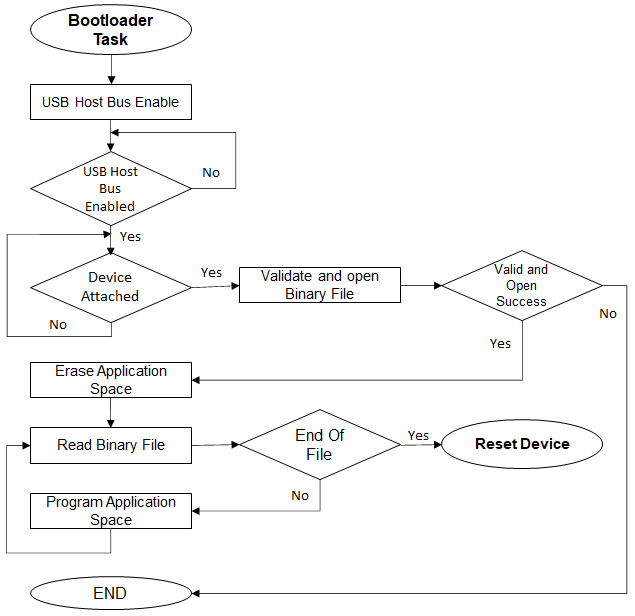
1.8.2.2 File System Bootloader Firmware Update mode execution flow
Bootloader Task Flow
Erases the Flash memory
Programs the binary into Flash memory
Jumps to the Application
USB Host MSD Bootloader Task Flow

SD Card and Serial Memory Bootloader Task Flow

