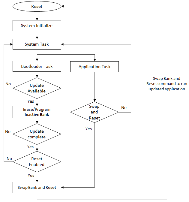
1.7.2 Bootloader system level execution flow
Basic Bootloader system level execution flow
The Bootloader code starts executing on a device Reset
If there are no conditions to enter the firmware upgrade mode, the Bootloader starts executing the user application
- Refer to Bootloader Trigger Methods for different conditions to enter firmware upgrade mode
The Bootloader performs Flash erase/program operations while in the firmware upgrade mode

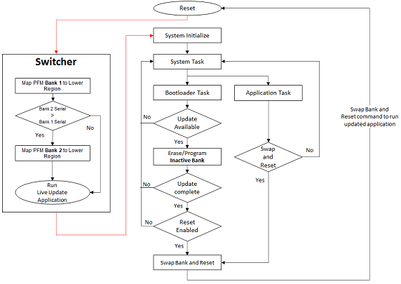
Live Update Bootloader system level execution flow
- Supported for the devices which have a Dual Bank flash memory
Cortex-M Based MCUs
Special NVM Fuse setting (AFIRST) is used to identify which bank is mapped to NVM main address space after reset
The bootloader live update code responsible to program the inactive bank is part of the application it self. Which means the programming operation can happen while the application is running
- Live Update Application = (Bootloader Code in Live Update mode + Application code)
The application code is responsible to send a request to bootloader live update code to perform a bank swap and reset to run the new firmware programmed in Inactive bank

MIPS Based MCUs
Switcher Application in Boot flash memory is required to select the bank with latest firmware
At reset switcher first maps Bank 1 to lower region and reads the serial numbers from both banks
If Bank 2 serial number is greater than Bank 1 serial number, it maps Bank 2 to lower region by setting the Swap bit and runs the new firmware from BANK 2 else continues to run firmware from BANK 1
The bootloader live update code responsible to program the inactive bank is part of the application it self. Which means the programming operation can happen while the application is running
- Live Update Application = (Bootloader Code in Live Update mode + Application code)
The bootloader live update code will always program the new image in the inactive bank
The application code is responsible to send a request to bootloader live update code to perform a bank swap and reset to run the new firmware programmed in Inactive bank
Once this request is received the bootloader live update code performs below operation before initiating a reset to run new firmware
- Inactive Serial number = Active serial number + 1

