BLE_DM Pairing Procedure

Example demonstrating the main flow of BLE_DM security.

    

    

Example demonstrating BLE_DM Security: When disabled, BLE_DM automatically accepts and responds to pairing and security requests.

    

    

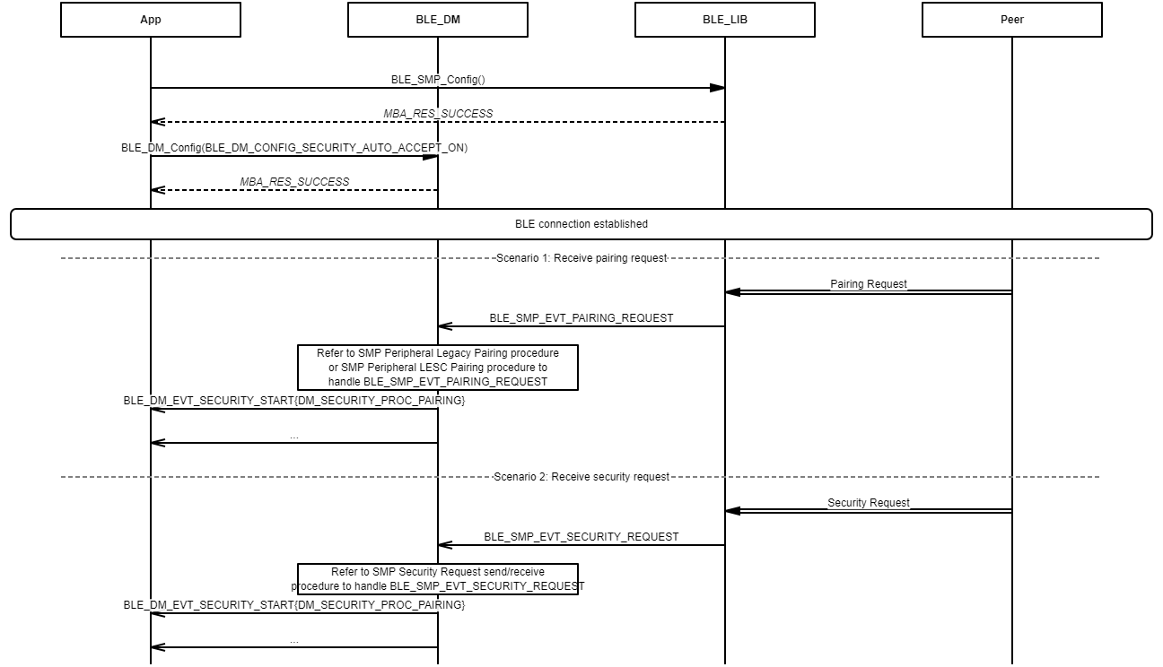
Example demonstrating BLE_DM security: When enabled, BLE_DM automatically accepts and responds to pairing and security requests.

    

    

Example demonstrating the BLE_DM pairing procedure using "Just Works".

    

    

Example demonstrating BLE_DM pairing procedure using Passkey Entry (Local display of passkey).

    

    

Example demonstrating the BLE_DM pairing procedure using Passkey Entry (Passkey input by local device).

    

    

Example demonstrating the BLE_DM pairing procedure using Numeric Comparison.

    

  

Example demonstrating the BLE_DM pairing procedure using Out-of-Band (OOB) legacy pairing.

    

  

Example demonstrating BLE_DM pairing procedure using Out-of-Band (OOB) with LESC (Local sends OOB data to peer).

    

    

Example demonstrating BLE_DM pairing procedure using Out-of-Band (OOB) with LESC (Peer sends OOB data to local).

    

    

Example demonstrating BLE_DM pairing procedure using Out-of-Band (OOB) with LESC (Local and peer send OOB data to each other).