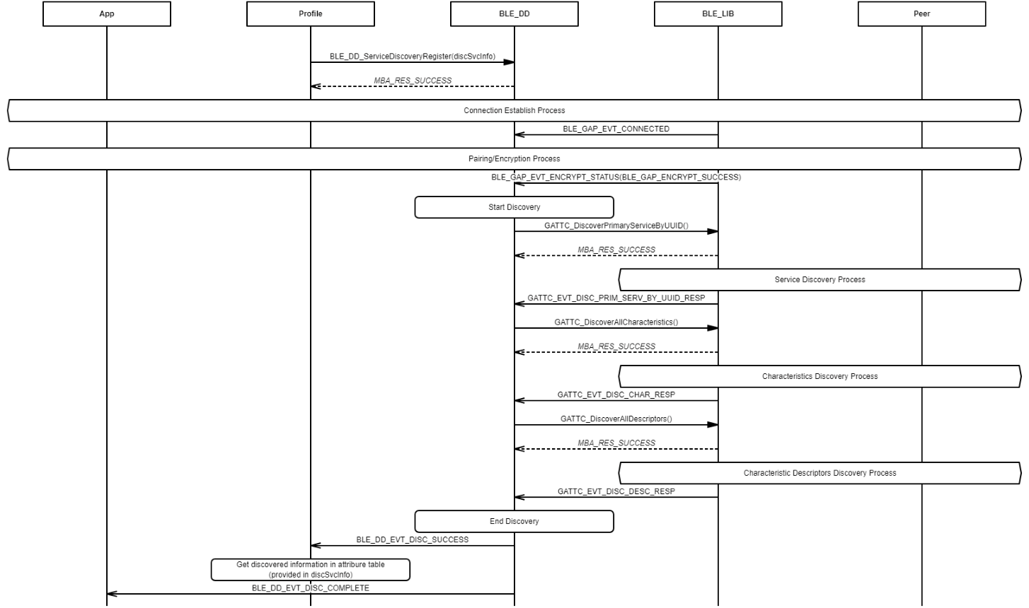
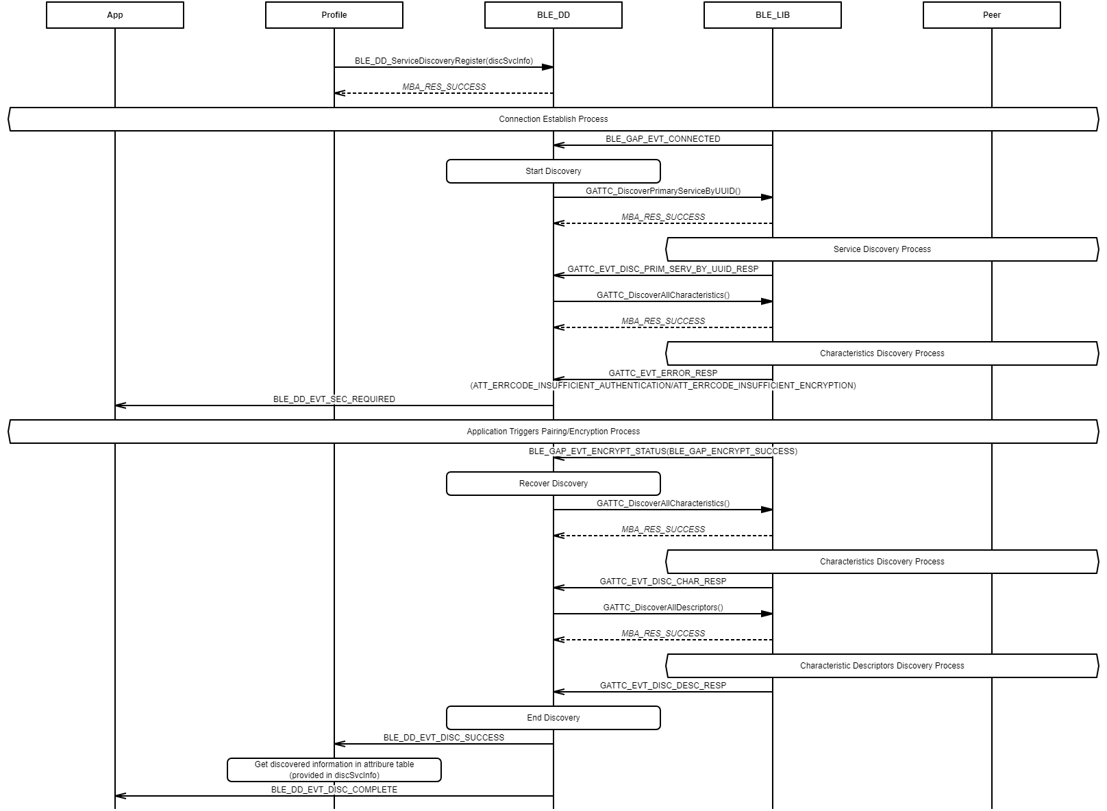
Database Discovery Procedure
Example demonstrating database discovery after a connection is established.

Example demonstrating database discovery after a connection is established and paired/encrypted.

Example demonstrating how security interrupts database discovery.

