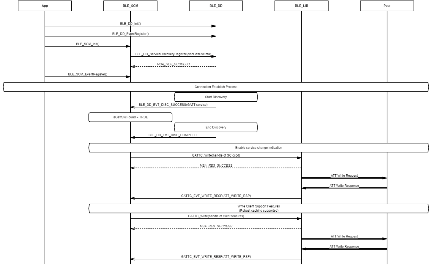
Configure Characteristics of Remote GATT Service

Example demonstrating how to configure a GATT service after discovery.