2.1.1 Module description
Contains API prototypes for the Windowed Watchdog Timer start-up test.
Fig. 1. Unified Modeling Language (UML) Interface Diagram for the WWDT Start-up Test

Fig. 2. UML Sequence Diagram for the WWDT Start-up Test

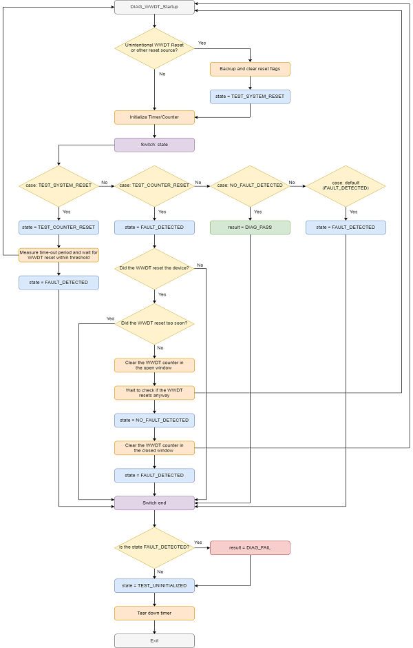
Fig 3. Flowchart for the WWDT Start-up Test

Note:
Microchip Technology Inc. has followed development methods required by Functional Safety Standards and performed extensive validation and static testing to ensure that the code operates as intended. Any modification to the code can invalidate the results of Microchip's validation and testing.
