3 Evaluation Setup
While the IEEE PoDL and PoE specifications define the behavior characteristics required for a point-to-point link segment, multidrop networks are not covered in these specifications. For these networks, inspiration from other applications can be found and used instead. This can include applications based on PoE, 10BASE‑T1L systems, systems using point-to-point segments, RS-485 based systems, or even USB specifications. Because there are no tight constraints to uphold, every solution to PoDL for multidrop systems is potentially different and unique. In this case, it is necessary to define the constraints placed on the characteristics of the PSE, the PD, and even the characteristics of the multidrop system itself. The proposed system used in the evaluation tests will be described in the following sections.
Evaluation Power Supply Equipment
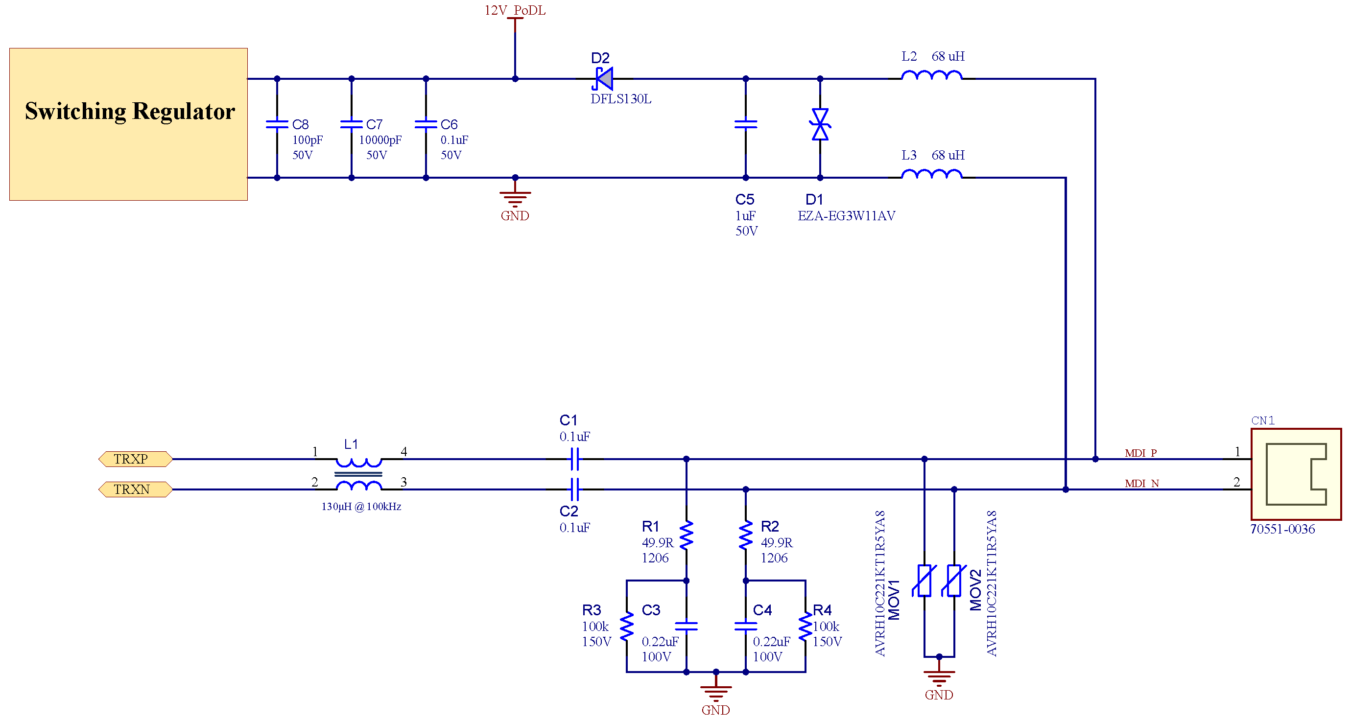
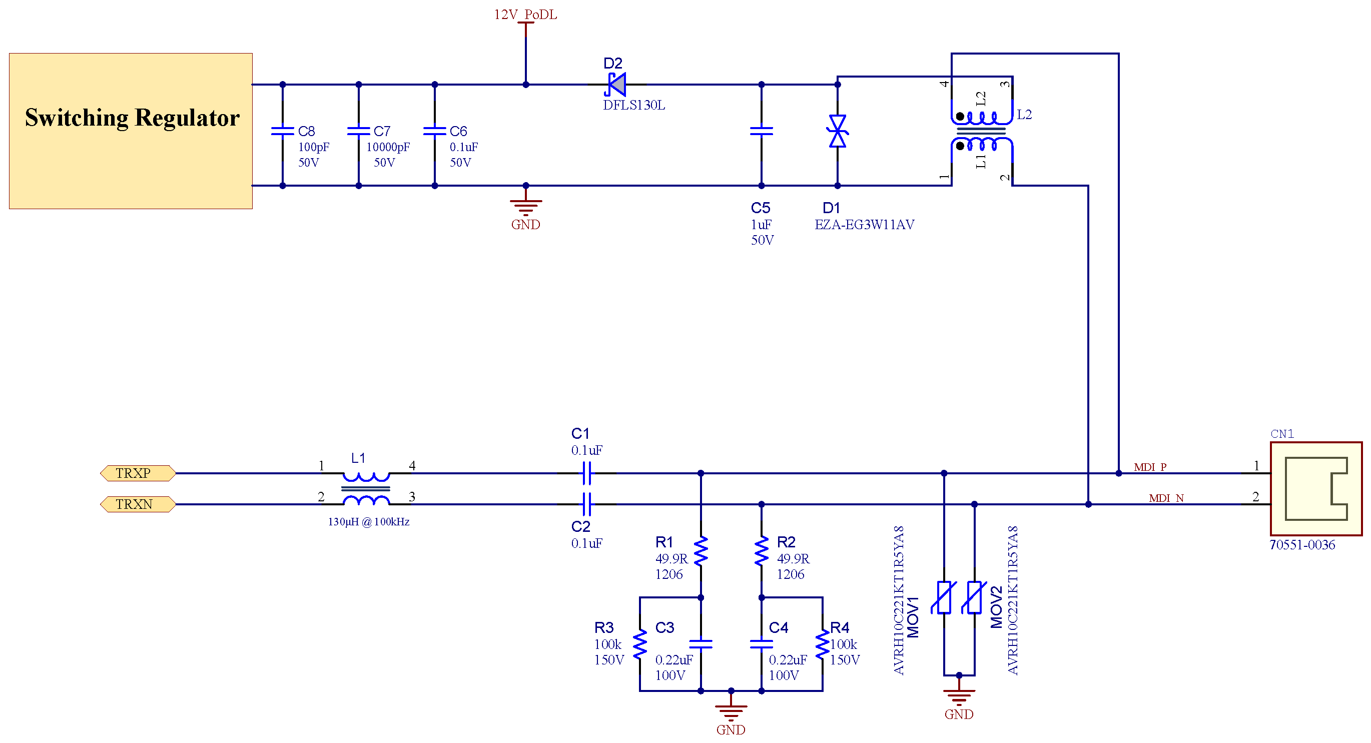
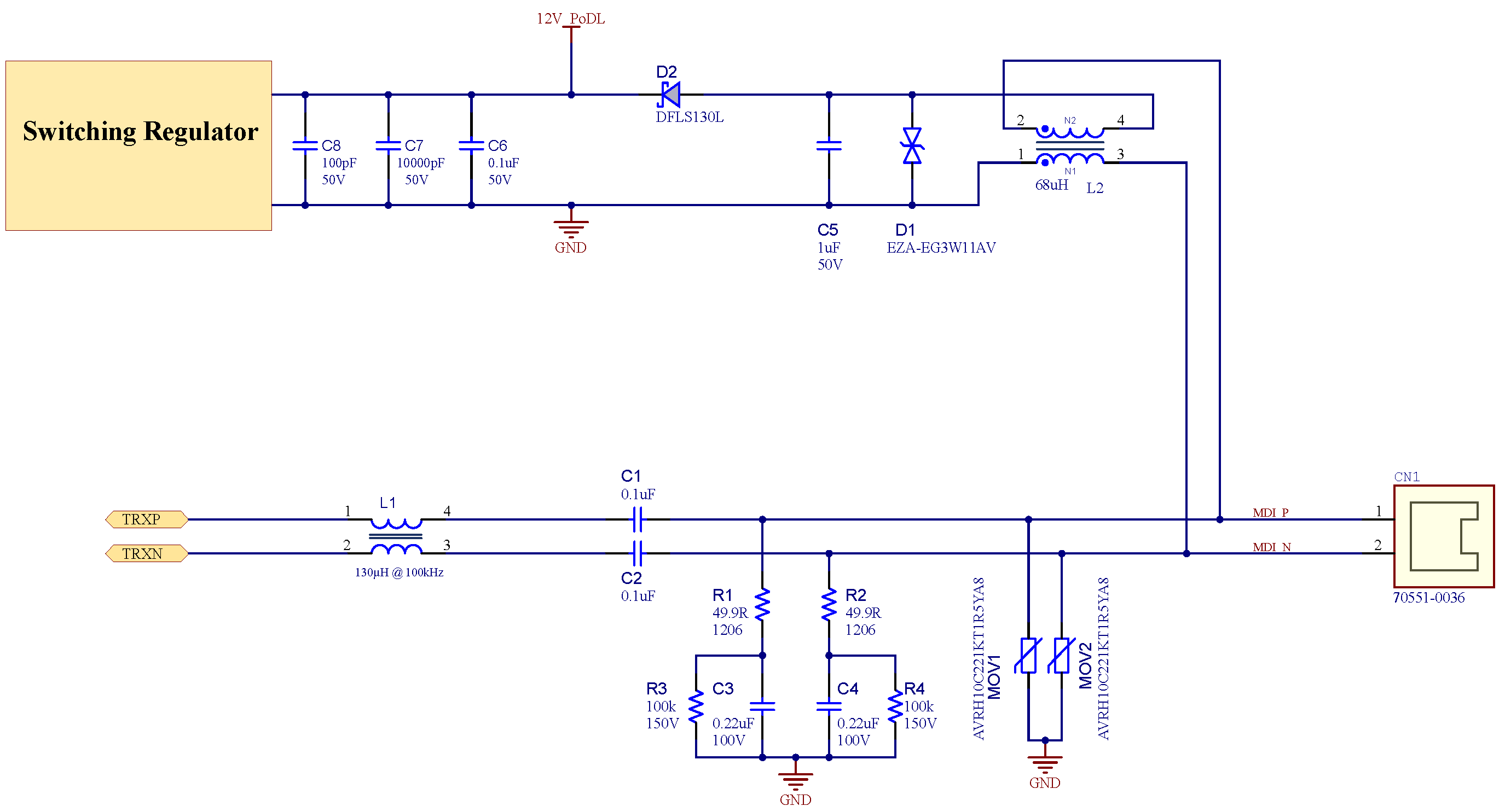
Figure 3-1 shows a high level block diagram of the PSE used for the evaluations. For the power source, a laboratory power supply with a stabilized 12V output was used. When different input or output voltages are required, it is possible to use a switching regulator such as a buck or boost converter. One thing to note is that if a switching regulator is used, it will potentially cause voltage ripples and produce additional noise on the output voltage. These ripples will contribute to overall system noise and should be filtered before being injected onto the network.
The green function block in Figure 3-1 above is implemented as an add-on board. This allows for easy testing and swapping of different power supply filter options. Three options will be evaluated: one filter uses a Differential Mode Choke (DMC), one uses two coupled inductors, and one uses two separate uncoupled inductors. The effectiveness of the filters will be analyzed by comparing these different filters to each other.
Another important detail to note is that the PSE contains no physical layer connection for data transmissions on the network. The PSE will be used only to power the equipment on the PDs. The effects of including a PHY locally on the PSE are not taken into account here.
Transmission Line Cable
The cable used to transmit the data and power is a simple single twisted pair cable. This particular type of cable is often used in Microchip demonstrations and trainings. The cable used in testing is Interstate Wire WIA-2207-0/3, which is a 22 AWG wire, with a temperature rating of up to 80°C and voltage rating of up to 150V. The wall thickness is 0.010 inches and with two twists per inch. Characterization tests of the cable showed that the DC resistance of the cable is 0.46 Ω/m and the propagation delay is 6 ns/m.
Network Topologies
The topology of the network is varied between subsequent tests and simulations. This helps test the system in different configurations. It shows whether the underlying system works in different situations or if it only works in specific situations. In the tests and simulations, four different topologies will be used. To prevent effects of node clusters affecting the network, it is recommended that nodes be placed at least 15 cm apart. Additionally, the PSE is located on the physical end of the transmission line for the topologies shown in Figure 3-2 below.The first topology consists of two nodes. The first node is placed at a distance of 5m from the PSE. The second node is placed 5m from the first node.
The second topology also consists of two nodes. The first node is placed at a distance of 15 cm from the PSE. The second node is placed at a distance of 15 cm from the first node.
The third topology consists of five nodes. The first is placed 5m from the PSE. The second is placed 5m from the first. The third is placed 12.5m from the second. The fourth is placed 12.5m from the third. The fifth and last is placed 14m from the fourth.
The fourth topology consists of five nodes. The first node is placed 15 cm from the PSE. Each node is then placed 15 cm from the following node. The distance between the first and second, second and third, third and fourth, and fourth and fifth is 15 cm in this topology.
Coupling between Power and Data Transmission on the Network
The filter between the power regulator and the network greatly impacts the quality and noise of signals on the transmission network. First and foremost, this filter is intended to separate the high frequency data transmission from the low frequency power transmission. Because of this, the central component of this circuitry is a low pass filter. The following tests evaluate three different ways of using inductors to form the basis of a low pass filter connecting the PSE and network to separate power from data.
The advantage of using a filter based on separate inductors is that this is the cheapest of the three used filters. However, this brings a host of disadvantages. The space required on the circuit board is possibly the largest of the filters, depending on the choice and size of components. Conversely, the noise margin for data signals is the lowest of the filters.

Instead of using two separate inductors, it is possible to use weakly coupled inductors or inductor arrays. This is more expensive than using two separate inductors, but the likelihood of mismatched inductors is reduced, less space is required on the circuit board depending on the choice of components, and the weak coupling between the inductors helps increase noise margin.

Finally, it is possible to use strongly coupled inductors, such as a Differential Mode Choke (DMC). Common mode Chokes (CMCs) can often be configured to work as DMCs. This is the most expensive solution, but it also yields the best signal quality and therefore the best noise margin for data on the transmission network.

The coupling and filtering between the PD and the network greatly affects the noise performance of each device as well. Since there are multiple devices using a similar coupling and filter, bad performance of the filter may compound the performance and reduce overall noise margins. From the point of view of the PSE, each coupling on the PD is parallel to each other. This means that for an increasing number of nodes, each additional coupling adds a further inductor parallel to the others, reducing the overall inductance of the transmission line as seen from the PSE.
Regardless of the filter type used for the power supply input on both the PSE and PD devices, a key characteristic of each device is the behavior of its power supply input. Often times, devices will also require a regulator to transform the variable voltage from the transmission line into a stable 1.8V or 3.3V supply. However, a regulator may also cause ripples and reflections to couple back into the network. To measure this, a good testing point is shown in Figure 3-3 and Figure 3-5 above. The testing point is between the locations marked as 12V PoDL and GND. The top left side of the schematic above in Figure 3-5 will be used as an input to a power converter to reduce the voltage to the required level for the 10BASE‑T1S transceiver. The filter schematic of the power converter is part dependent and will not be shown. As a reference, when powering the device using a 12V battery and using a DMC based power filter of 47 µH, a differential noise of 91 mV and common mode noise of 43 mV were measured between the locations marked as 12V PoDL and GND. The noise was measured again on the output of the switching regulator powering the 3.3V supply voltage. This was measured as 34 mV differential noise and 29 mV common mode noise.
The number of connected devices becomes important when deciding whether to use a capacitive or inductive coupling on the Bus Interface Network (BIN) of the PD to filter out the power supply and connect data to the Ethernet ports. Capacitive coupling uses a CMC and capacitors to filter out the lower frequency power transmissions. Inductive coupling uses a transformer between the PSE network and the device to filter out the power supply part of the signal. In both cases, only higher frequency signals are allowed to reach the device data ports, while DC and inherent low frequency standing waves are used to power the device.
In the evaluation tests, the coupling and BIN used are based on capacitive coupling. The BIN provides a capacitor in series to the TRXP and TRXN pins and a CMC across both lines. The capacitance is very small in the BIN, with the dominating factor being the inductance of the CMC.