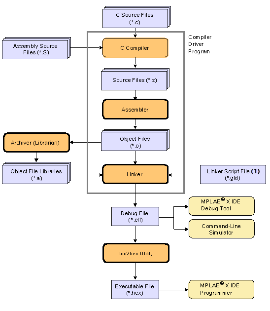
5.3 MPLAB X IDE Projects
A project in MPLAB X IDE is a group of files needed to build an application, along with their associations to various build tools. Below is a generic MPLAB X IDE project.
![]() Note 1: MPLAB X IDE can choose the correct linker script file for your project. |

