3.2.6.1 SPI Interface Distribution
A single SPI bus provided by FLEXCOM3 connects the MPU to three extension slots, providing access to multiple options of extension devices. The three interfaces are mikroBUS, RPi compatible header and SODIMM connector.
Two chip select lines are available on FLEXCOM3 and one of them is shared between NPCS0 of the RPi connector interface and the SODIMM interface. To use the SPI of the RPI connector interface, JP5 must connect positions 1 and 2 of J11 header. Using the SPI of the SODIMM interface requires mounting JP5 on positions 2 and 3 of J11.
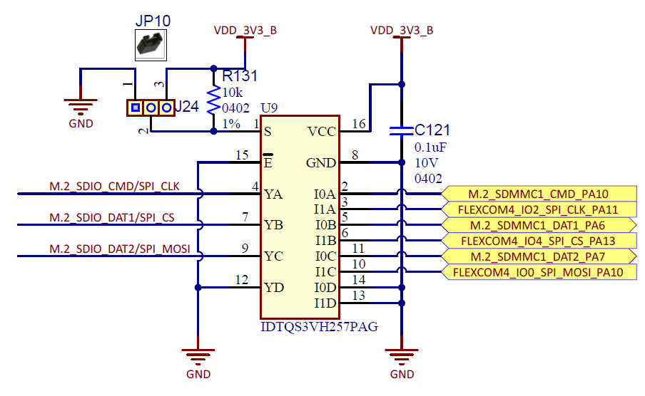
One extra SPI interface is implemented for the M.2 interface and it is multiplexed with the SDIO interface. In order to activate the SPI communication, the user must move jumper JP10 from its default 1-2 position on J11, which enables the SDIO communication, to 2-3 position on J11.
