4.3 MPLAB X IDE Projects
A project in MPLAB X IDE is a group of files needed to build an application, along with their associations to various build tools. Below is a generic MPLAB X IDE project.
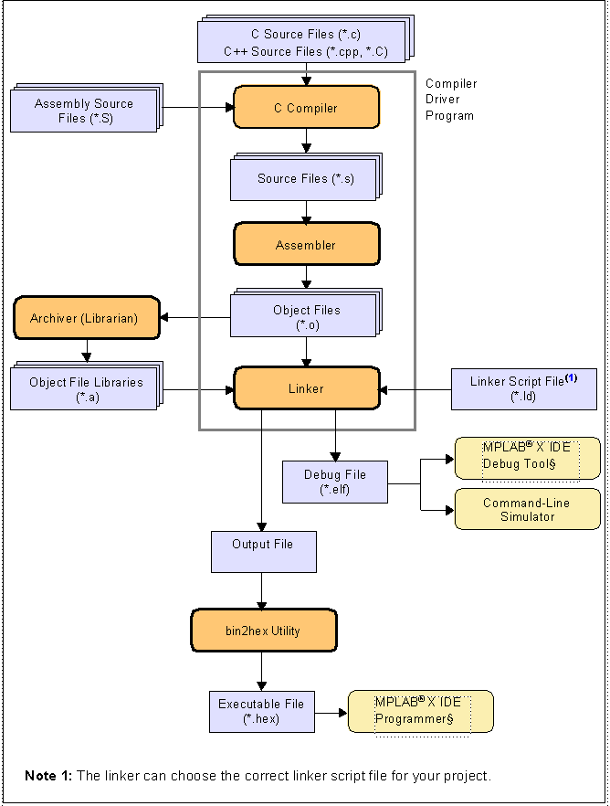
In this MPLAB X IDE project, C source files are shown as input to the compiler. The compiler will generate source files for input into the assembler. For more information on the compiler, see the compiler documentation.
Assembly source files are shown as input to the C preprocessor. The resulting source files are input to the assembler. The assembler will generate object files for input into the linker or archiver. For more information on the assembler, see the assembler documentation.
Object files can be archived into a library using the archiver/librarian. For more information on the archiver, see the archiver/librarian documentation.
The object files and any library files, as well as a linker script file
(generic linker scripts are added automatically), are used to generate the project output
files via the linker. The output file that may be generated by the linker is a debug file
(.elf) used by the simulator and debug tools which may be input into
the bin2hex utility to produce an executable file (.hex). For more
information on linker script files and using the object linker, see the linker
documentation.
For more on projects and related workspaces, see MPLAB X IDE documentation.
