Handling Peer Writes of Long Characteristic Values
Example demonstrating peer writes of long characteristic value (Response handled by BLE library).

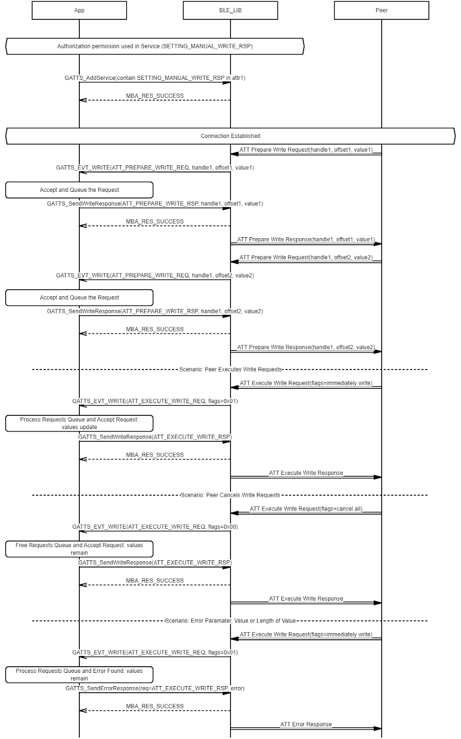
Example demonstrating peer writes of long characteristic value (Response handled by application). Authorization permission is managed by setting SETTING_MANUAL_WRITE_RSP on the attribute.

