2.1.1 Module description
Contains API prototypes for the Watchdog Timer (WDT) Start-up test.
Fig. 1. Interface Diagram for the WDT Start-up Test

Fig. 2. Sequence Diagram for the WDT Start-up Test

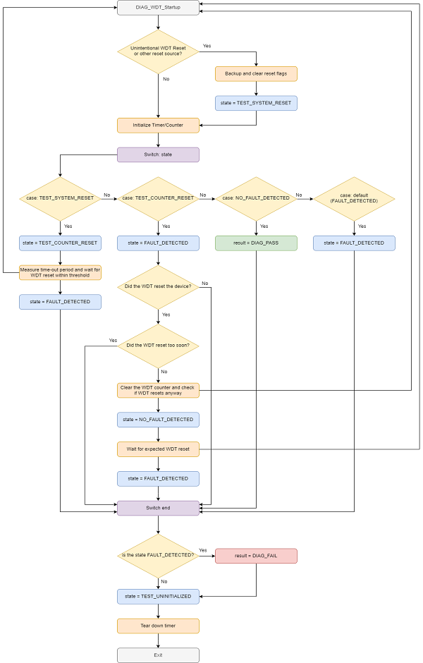
Fig. 3. Flowchart for the WDT Start-up Test

Note:
Microchip Technology Inc. has followed development methods required by Functional Safety Standards and performed extensive validation and static testing to ensure that the code operates as intended. Any modification to the code can invalidate the results of Microchip's validation and testing.
