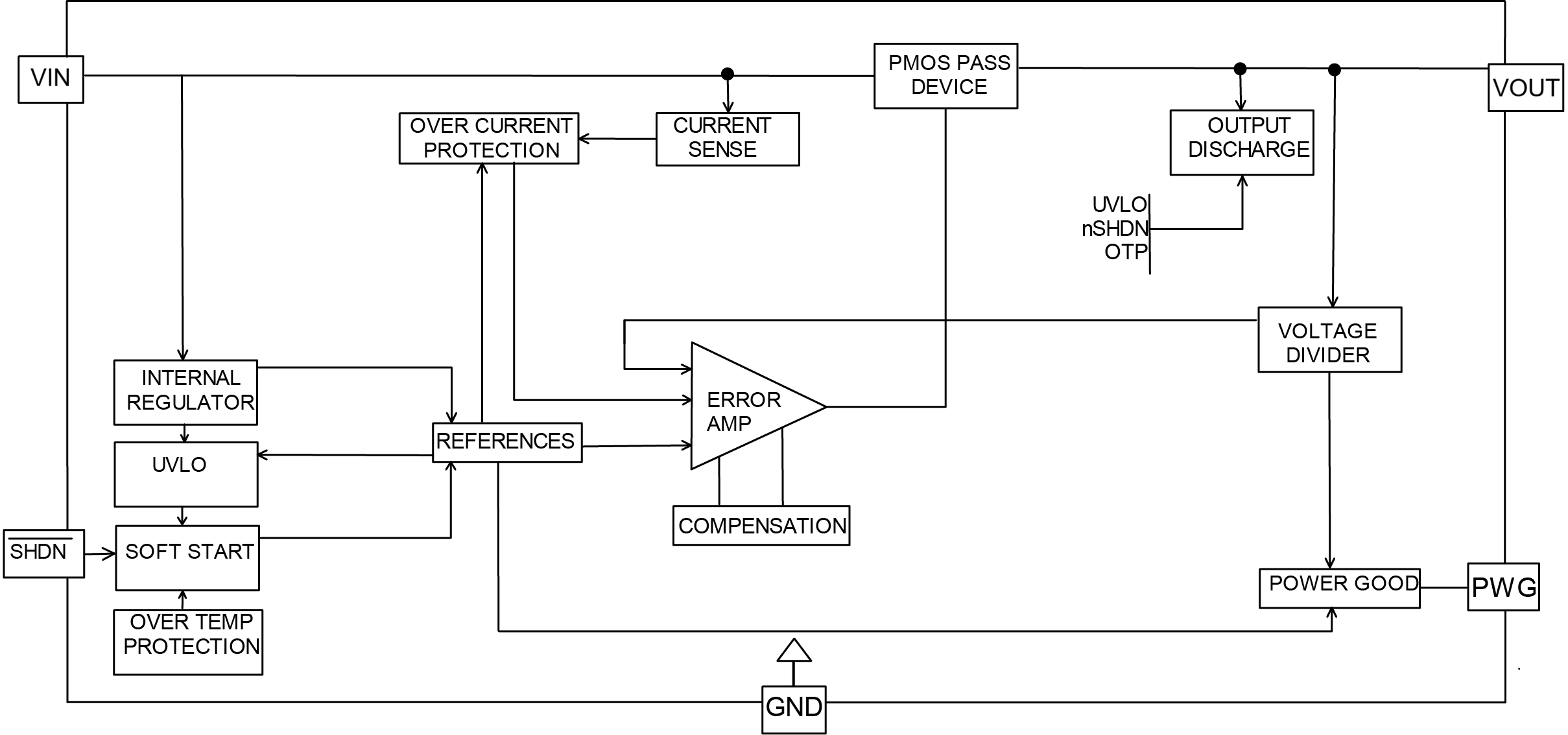
Functional Block Diagram Figure . Fixed Output Version Figure . Adjustable Output Version Your browser does not support PDF viewing.