1.2 Class B Peripheral Library Usage
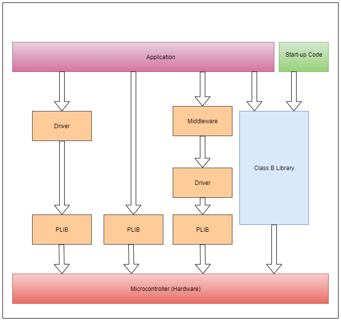
This topic describes the basic architecture of the Class B library and provides information and examples on how to use it. APIs defined by the Class B library can be used either by the start-up code or by the application code. The application may use PLIBs, drivers or middleware from the Harmony 3 software framework along with the Class B library code.
Interface Header File : classb.h
The interface to the Class B Library is defined in the classb.h header file. Any C language source (.c) file that uses the Class B should include classb.h.
Library Header Files
- classb_clock_test.h
 - classb_common.h
 - classb_cpu_reg_test.h
 - classb_flash_test.h
 - classb_interrupt_test.h
 - classb_io_pin_test.h
 - classb_sram_test.h
 
Library Source Files
- classb.c
 - classb_clock_test.c
 - classb_cpu_reg_test.S
 - classb_cpu_pc_test.c
 - classb_flash_test.c
 - classb_interrupt_test.c
 - classb_io_pin_test.c
 - classb_result_management.S
 - classb_sram_test.c
 
Abstraction Model
The following picture shows positioning of Class B library in a Harmony 3 based application.
            Start-up vs. Run-time
The Class B library contains many self-test routines those can be executed at startup
                and run-time. If a self-test is executed at startup, it is called as a Start-up
                Self-test (SST) and if it is executed at run-time, then it is called a Run-time
                Self-test (RST). There are a few self-tests which can be used only as SST or as RST,
                such self-tests have 'SST' or 'RST' in the API name
                    eg:CLASSB_RST_IOTest(),
                    CLASSB_SST_InterruptTest(). If a self-test API does not have
                'SST' or 'RST' in its name, then it can be used at startup as well as runtime.
Start-up Self-test (SST)
SSTs are used to test a component inside the microcontroller before it is
                    initialized and used. When the Class B library is added via MCC, the selected
                    SSTs are inserted into the _on_reset() function which is called
                    from the Reset_Handler(). This means that none of the data
                    initialization could have happened before running SSTs. So, the Class B library
                    initializes necessary variables before using them. It is not mandatory to test
                    all the components during startup. The SRAM can be tested partially if a faster
                    startup is needed by the application. In this case, modify the corresponding
                    configuration macro (CLASSB_SRAM_STARTUP_TEST_SIZE) present in
                        classb.h file to change the size of the tested area.
Run-time Self-test (RST)
RSTs can be used by the application during run-time to check safe operation of different components in the microcontroller. These tests are non-destructive. In the case of run-time tests, the application shall decide which test to execute when.
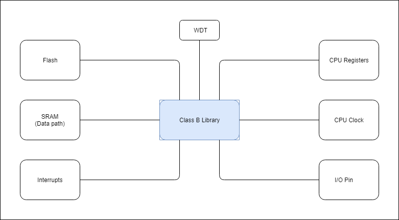
Components in the Library
The Class B library contains self-test routines for different components inside the CPU.
            Critical and Non-critical Components
Based on the impact of failure, different components inside this Class B library are categorized as critical or non-critical.
If the self-test for CPU registers, PC or Flash detects a failure, the code
                    execution is stopped, and it remains in an infinite loop. This is to prevent
                    unsafe code execution. In the case of non-critical components, a failsafe
                    function (CLASSB_SelfTest_FailSafe) is called when a failure is
                    detected. This function contains a software break point and an infinite loop.
                    Further code shall be added into this function as per the application need. The
                    failsafe function must not return to the Class B library, since it is called due
                    to a self-test failure. Avoid use of features which depend on the failed
                    component. For example, if self-test for clock is failed, it is not advisable to
                    use UART for error reporting as BAUD rate may not be accurate. In the case of
                    SRAM failure, avoid the use of function calls or use of variables in SRAM. A
                    simple error reporting mechanism in this case of SRAM failure can be toggling of
                    an IO pin.
Critical Components
- CPU registers including the Program Counter
 - Internal Flash program memory
 
                    Non-critical Components
- Internal SRAM
 - CPU clock
 - Interrupts
 - IO pins
 
                    Self-tests for Components in the Library
CPU Registers
The ARM® Cortex®-M4F is the CPU on the SAM D5x/E5x devices. The Class B library checks the processor core registers for stuck-at faults. The stuck-at condition causes register bit to remain at logic 0 or logic 1. Code execution should be stopped if this error condition is detected in any of the CPU registers.
This self-test follows the register save/restore convention specified by AAPCS. It can be used at startup as well as run-time. The Program Counter (PC) self-test is designed as a separate test since this register cannot be checked with usual test data patterns.
                Program Counter (PC)
The self-test for PC checks whether a stuck-at condition is present in the PC register. The stuck-at condition causes register bit to remain at logic 0 or logic 1. Code execution should be stopped if this error condition is detected.
The self-test for PC calls multiple functions in predefined order and verifies that each function is executed and returns the expected value. If the return values of all test functions are correct, the Program Counter is assumed to be working fine. This self-test can be used at startup as well as run-time.
                The optimization level for the source file classb_cpu_pc_test.c must be kept as -O1. If compiler optimization level for the MPLAB Harmony 3 project is set to something other than -O0 or -O1, the file level optimization need to be configured. To do this, open file properties by right clicking on the source file. Modify the settings as shown in the below screen shots after generating the project.
Select the check box 'override build options.
In xc32-gcc options, set optimization to -O1 using the highlighted drop-down menus.
FPU Registers
The Class B library checks the FPU registers for stuck-at faults. The stuck-at condition causes register bit to remain at logic 0 or logic 1. Code execution should be stopped if this error condition is detected in any of the FPU registers.
Testing FPU registers is optional as it is needed only if the FPU is used in the application. This self-test follows the register save/restore convention specified by AAPCS. It can be used at startup as well as run-time. If this self-test is used during run-time, ensure that the FPU is enabled before running the self-test. The following lines of code need to be present either in the startup code or in the application code.
// Enable FPU
SCB->CPACR |= (0xFu << 20);
__DSB();
__ISB();
                
                Flash
The internal flash memory of the device needs to be checked for proper functionality. The self-test for internal flash performs CRC check on the internal flash memory of the device. The address range is configurable for this self-test. It runs CRC-32 algorithm with reversed representation of the polynomial 0x04C11DB7 and compares the generated checksum with the expected checksum. It uses table-based approach where the table is generated during the execution.
This self-test uses a CRC-32 generation function. This function is used inside the Class B library to generate CRC-32 of the internal Flash memory but it can be used on any contiguous memory area. The flash self-test can be used at startup as well as run-time. If this self-test is used during start up, it must be ensured that the CRC of the application area is precalculated and stored at a specific memory address which is passed as an argument for the Flash self-test. If this self-test detects a failure, it remains in an infinite loop.
                SRAM
Self-test for the SRAM element looks for stuck-at faults, DC faults and addressing faults with the help of RAM March algorithms. One of the input arguments to this self-test selects the algorithm. This self-test copies the data from the tested area of the SRAM into the reserved area in the SRAM and restore the data after the test. Refer to section 'Configuring the Library' for the details on reserving the SRAM. The stack pointer is moved to the reserved area in the SRAM before running this self-test. The SRAM self-test can be used at startup as well as run-time.
It provides three standard tests to detect error conditions,
- March C
 - March C minus
 - March B
 
                
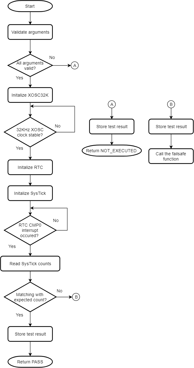
                Clock
The self-test for CPU clock checks whether the CPU clock frequency is within the permissible range. It uses RTC and SysTick to measure the CPU clock frequency. The RTC is clocked at 32768 Hz from the 32 kHz External Crystal Oscillator and CPU clock can be from any other high frequency oscillator. If the CPU clock frequency is within specified error limit, it returns PASS. The test duration is defined by one of the input arguments. The clock self-test can be used at startup as well as run-time.
- This self-test uses the RTC peripheral. Thus, if it is used during run-time, the RTC shall not be used by the application for continuous modes such as real time clock or calendar. If the RTC is used for some other purpose, it must be reconfigured after running the clock self-test.
 - This self-test configures XOSC32K to clock the RTC. If the application cannot afford to reconfigure the XOSC32K, this self-test cannot not be used during run-time.
 - Keep the clock test duration lesser than the WDT timeout period, to avoid the WDT resetting the device.
 
                Interrupt
The self-test for this element checks the interrupts functionality of the microcontroller. It configures the Nested Vectored Interrupt Controller (NVIC), the Real-Time Counter (RTC) and the Timer Counter 0 (TC0) peripherals to test the interrupt handling mechanism. It verifies that at least one interrupt is generated and handled properly. This self-test also checks whether the number of interrupts generated are too many within a given time period. It reports a PASS if the RTC has generated at least one interrupt and the total number of interrupts generated by the TC0 is greater than one and less than the specified upper limit. The clock used for RTC is 1kHz from the internal OSCULP32K and for TC0 the clock is same as the default CPU clock (48MHz from the DFLL48M). The interrupt self-test can be used only at startup.
- This startup self-test utilizes the interrupts generated by RTC and TC0. For run-time testing of interrupts, a separate self-test need to be developed.
 
                IO Pin
The self-test for IO pins verifies that any output pin is able to keep the configured logic state on the pin and any input pin is able to read the logic state present on the pin.
As the exact use of an IO pin is decide by the application, it is the
                    responsibility of the application to configure the IO pin direction and drive
                    the pin to the expected state before calling this self-test. Before testing an
                    output pin, call CLASSB_IO_InputSamplingEnable() function to
                    enable input sampling for the IO pin. When testing an input pin, ensure that the
                    IO pin is externally kept at a defined logic state. The IO pin self-test can be
                    used only at run-time.
                