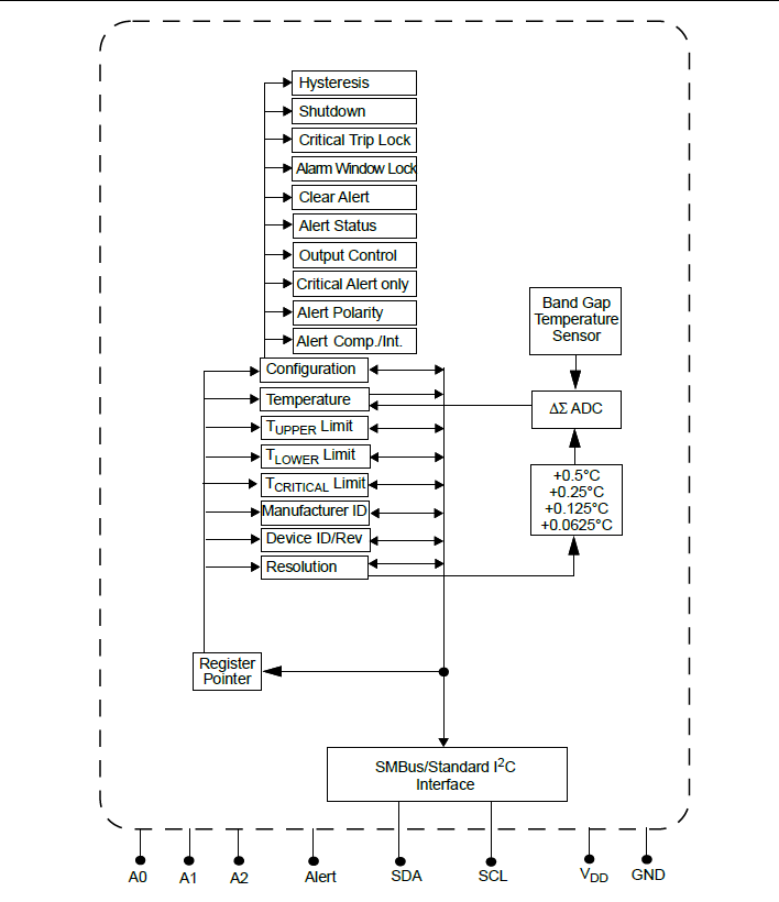
5 Functional Description
The MCP9808 temperature sensors consist of a bandgap-type temperature sensor, a Delta-Sigma Analog-to-Digital Converter (ΔΣ ADC), user-programmable registers and a 2-wire SMBus/I2C protocol compatible serial interface. Figure 5-1 shows a block diagram of the register structure.
